
McIntosh Graphite Project
Graphite is a globally recognised critical mineral – an essential element in the development of advanced electronics, the largest component in Lithium-Ion Batteries, and a crucial part of advancement efforts in the nuclear sector, in defence, and in renewable energy storage.
The McIntosh Project, located in WA, is the 4th Largest Graphite Resource in Australia, with a JORC compliant mineral resource estimate of +30Mt. It is one of Australia’s most advanced graphite projects, with over $15million spent on Drilling and Metallurgical Test Work.
Unique, High Purity Graphite Project
- Extremely low impurities
- Easily purified to +95% C, with recoveries of +90%
- ~70% of flake size distribution between 45-150 microns, meeting spherodisation requirements for Li-Ion battery sector
- Excellent, rare “HOPG-like” crystallinity
- Excellent electrochemical properties
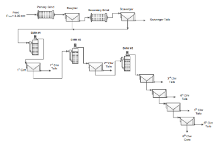
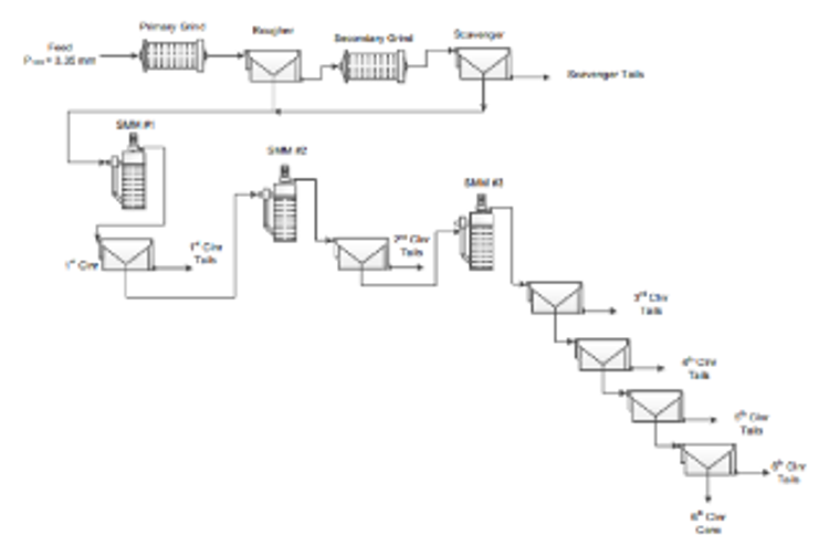
- Simple flotation process flow sheet, with metallurgical test work producing 98% TGC concentrate

Location Benefits
- Attractive mining jurisdiction – ranked the most attractive mining jurisdiction globally by the Fraser Institute
- Renewable (green) energy provided to Wyndham port from Ord River Hydro, the largest generator of hydroelectricity in Western Australia
- Strong state and federal government support for development of critical mineral deposits
- Project is well positioned in proximity to a deep-water port & key customer groups in Asia, Europe & USA
- Battery anode end users are attracted by supply from stable, reputable countries with good environmental practices (Responsible Sourcing)



